李干杰:山东将环评审批、危废许可等多项审批权下放

北极星大气网讯:近日,山东省人民政府颁布《山东省人民政府关于调整实施部分省级行政权力事项的决定》,将环评审批、危废许可等多项审批权下放,详情如下:

山东省人民政府令

第333号

《山东省人民政府关于调整实施部分省级行政权力事项的决定》已经2020年6月23日省政府第75次常务会议通过,现予公布,自公布之日起施行。

省长(代) 李干杰

2020年7月10日

山东省人民政府

关于调整实施部分省级行政权力事项的决定

为了加快推进政府职能转变,优化营商环境,促进高质量发展,根据《中华人民共和国行政许可法》等法律、法规,省人民政府决定:

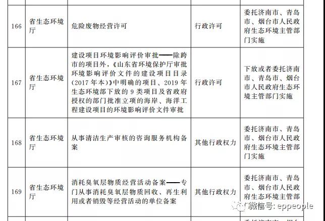
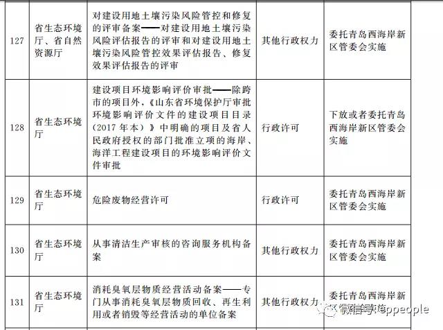
一、调整下放部分省级行政权力事项。将316项省级行政权力事项调整由济南、青岛、烟台3市实施(第二批),将61项省级行政权力事项调整由济南、青岛、烟台以外的其他13个设区的市实施,将240项省级行政权力事项调整由青岛西海岸新区实施,将103项省级行政权力事项调整由国家级开发区实施。

二、认真做好行政权力事项的下放和衔接工作。省人民政府有关部门和单位、设区的市人民政府以及青岛西海岸新区和国家级开发区管理机构应当制定具体衔接方案,在本决定公布之日起60日内依照本决定完成相关行政权力事项办理的交接工作。在调整事项承接到位前,省人民政府有关部门和单位应当继续做好受理、审核等工作,避免工作脱节;设区的市人民政府有关部门和单位以及青岛西海岸新区和国家级开发区管理机构实施相关行政权力事项,需要使用国家统一信息系统或者与国家有关部门进行业务对接的,省人民政府有关部门和单位应当做好沟通与协调工作,避免因事项调整影响相关行政权力事项的顺利实施。

三、切实加强事中事后监管。设区的市人民政府以及青岛西海岸新区和国家级开发区管理机构应当加强组织领导,根据本决定及时调整相应的权责清单,制定并完善事中事后监管措施,加强对调整事项承接部门或者单位的监督,确保相关责任落实到位;对调整事项负有监管责任的部门或者单位,应当依法履行对相关事项的管理职责,采取“双随机、一公开”监管、重点监管、信用监管、“互联网+监管”等方式,提高监管效率,确保放得开、接得住、管得好。省人民政府有关部门或者单位应当对下放的行政权力事项的实施工作加强指导和监督,对委托实施的省级行政权力事项依法签订委托协议,并将受委托行政机关及其实施行政权力的内容予以公告;对直接下放的省级行政权力事项,采取随机抽查、专项评估、满意度调查等多种方式进行监督,对发现的问题及时予以纠正。

四、本决定自公布之日起施行。

附件:1.调整由济南、青岛、烟台3市实施的省级行政权力事项

2.调整由济南、青岛、烟台3市以外的其他13个设区的市实施的省级行政权力事项

3.调整由青岛西海岸新区实施的省级行政权力事项

4.调整由国家级开发区实施的省级行政权力事项

分送:省委书记、副书记、常委,省长、副省长。各市人民政府,各县(市、区)人民政府,省政府各部门、各直属机构,各大企业,各高等院校。省委各部门,省人大常委会办公厅,省政协办公厅,省监委,省法院,省检察院。各民主党派省委,省工商联。

山东省人民政府办公厅2020年7月14日印发


(内容来源:北极星环保网合作媒体或互联网其它网站。本站系本网编辑转载,转载目的在于传递更多信息,并不代表本网赞同其观点和对其真实性负责。如涉及作品内容、版权和其它问题,请在30日内与本网联系,我们将在第一时间删除内容!)